How to relate relative data properties #406
zwelz3
announced in
Announcements
Replies: 0 comments
Sign up for free
to join this conversation on GitHub.
Already have an account?
Sign in to comment
Uh oh!
There was an error while loading. Please reload this page.
Uh oh!
There was an error while loading. Please reload this page.
-
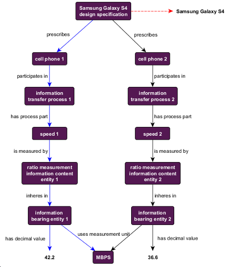
The documentation for "Modeling Information with the Common Core Ontologies" (and others) regularly mention the value of the ArtifactModel (and ModalObjectProperty namespace) for comparing true performance/value from prescribed.
The example from the document above is nearly perfect:

I have looked over the documentation and ontology and cannot find a way to express that a particular instance resulted in values of greater, lesser, etc.
How would one (for example), using the CCO:ArtifactModel (or other entity), capture that the prescribed value (in the example above) is:
It seems appropriate to capture this information within the ArtifactModel, if it is to be used as a single-source of truth for design.
Beta Was this translation helpful? Give feedback.
All reactions