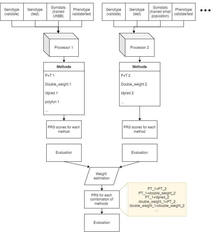
Scalable PRSUP framework to run the transfer PRS from large population to under-representative population
You need to download from this ggdrive link:
Unzip the data.zip file and put into the tutorials folder
I recommend to use conda to setup the environment
git clone https://github.com/BiomedicalMachineLearning/VGP.git
cd VGP
conda env create -f environment.yml
Besides, it's required to install R packages for LDpred2 and PolyFun/PolyPred. In R console:
install.packages(c("bigsnpr","susieR"))
- Multiple populations for transfer PRS: Link
