Skip to content

DSWProjectGecko/GeckoAndCricket

Folders and files

NameName
Last commit message
Last commit date

Latest commit

 

History

30 Commits
 
 
 
 

Repository files navigation

GeckoAndCricket 🦎

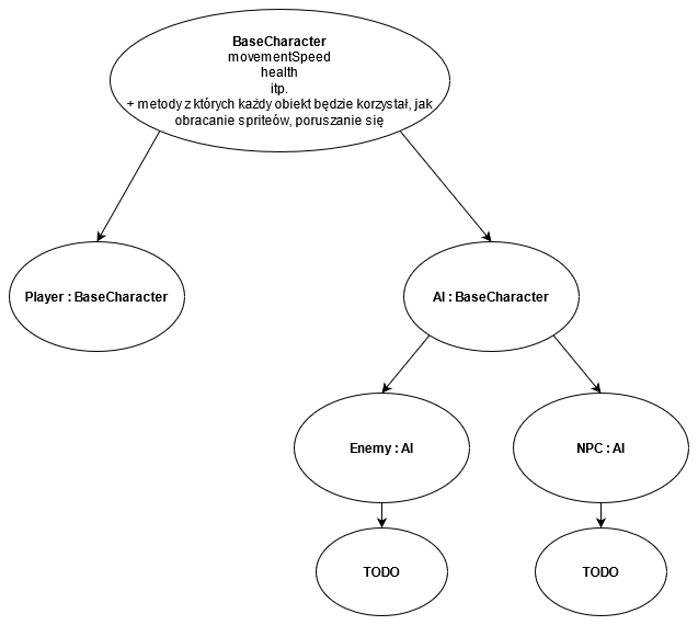
1. Struktura skryptów

Klasy bazowe, powinny zawierać podstawowe metody, takie jak poruszanie się czy skok, natomiast ich potomkowie np. Player powinny je nadpisywać dodając nowe funkcjonalności.

2. TODO.

TODO.

3. Przydatne linki

GDD

Trello

Dysk Google

About

No description, website, or topics provided.

Resources

Stars

Watchers

Forks

Releases

No releases published

Packages

 
 
 

Contributors