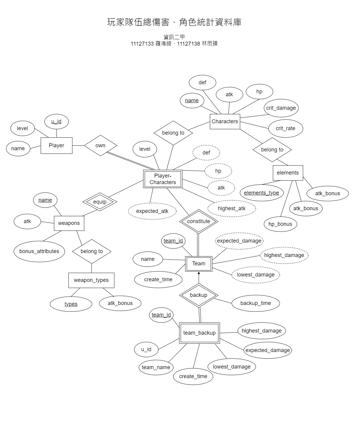
players:玩家基本資料elements:元素種類weapon_types:武器類型weapons:武器資料characters:角色資料player_characters:玩家角色擁有情況team:隊伍組成team_backup:隊伍備份
- player_insert_trigger:檢查 UID 是否重複、等級是否合法
- player_update_trigger:限制 UID 更新,確保等級不下降
- character_insert_trigger:檢查角色、武器、擁有狀況是否合法
- character_update_trigger:防止角色等級下降、檢查武器相容性
- before_insert_team:檢查隊伍成員是否存在
- trigger_handle_team_insertion:避免重複角色、確保至少一名成員、自動備份隊伍
view_character_hp:計算角色血量view_character_atk:計算角色攻擊力view_character_def:計算角色防禦力view_character_highest_atk:計算角色最高傷害view_character_expected_atk:計算角色期望傷害view_show_player_character_data:顯示完整角色資訊view_character_owner_rate:統計角色持有率view_most_used_character_by_user:玩家最常使用的角色view_team_damage_summary:計算隊伍總傷害
create_team_from_backup(backup_team_id, new_u_id)- 可從備份或他人隊伍創建新隊伍,缺少角色時會提示並給予建議
get_used_characters_rank(rank_n)- 查詢玩家最常使用的前 n 名角色
- Database: 'PostgreSQL'
- SQL 語法:標準 SQL + PL/pgSQL (Triggers & Functions)
