-
Notifications
You must be signed in to change notification settings - Fork 10
Closed
Labels
Description
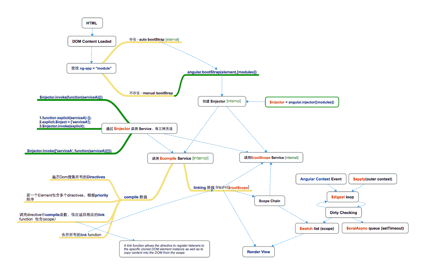
这段时间学习AngularJS,根据理解画了张AngularJS的执行流程图(点击图片可以查看大图)。
AngularJS中比较重要的概念:Directive,Service,injector, diggest loop。Directive无处不在,可以说是html语法的扩展,可以给设定的_directive_增加了功能(如表单验证,就是通过directive设置的);Service是为了避免耦合或重复代码,而创建的可以多次调用的_单体对象_(Angular内置很多Service);injector可以用于创建对象 - 有5种方式(value,constant,provider,factory,service - 关于provider,factory,service的区别可以参考:http://www.cnblogs.com/mbydzyr/archive/2013/12/05/3460501.html),可以通过DI模式调用不同的对象如Service;**diggest loop**是一个比较有意思的想法,类似事件循环,通过dirty checking检测添加到watch list中得_scope_数据,从而更新View。
以下是简单的流程:
- 当页面加载后,会触发DOMContentLoaded事件,这时页面会顺着DOM树查找ng-app,启动程序
- 如果找到,会自动启动angular,否则需要手动bootStrap
- 接着angular为app创建**$injector**
- $injector创建调用必要的组件:$compile,$rootScope
- $compile这时开始工作,用于最终渲染页面。
$compile service主要分为两个阶段:compile 和 link。
- 首先**$compile会遍历DOM,收集所有的directive**,如果同一element有多个directive,那么会根据piroirty来排优先级。
- 调用所有的directive的compile函数,每个directive的compile会返回一个link函数(包含当前的scope),将这些link函数组合成一个函数fnLink。
- 在link阶段,将**$rootScope**传递给fnLink(这时angular会将相应module data添加到$watch list),执行生成View。
有必要理解一下compile的过程,下面是官网给出的 $compile Service内部执行逻辑:
var $compile = ...; // injected into your code
var scope = ...;
var parent = ...; // DOM element where the compiled template can be appended
var html = '<div ng-bind="exp"></div>';
// Step 1: parse HTML into DOM element
var template = angular.element(html);
// Step 2: compile the template
var linkFn = $compile(template);
// Step 3: link the compiled template with the scope.
var element = linkFn(scope);
// Step 4: Append to DOM (optional)
parent.appendChild(element);
Reactions are currently unavailable
