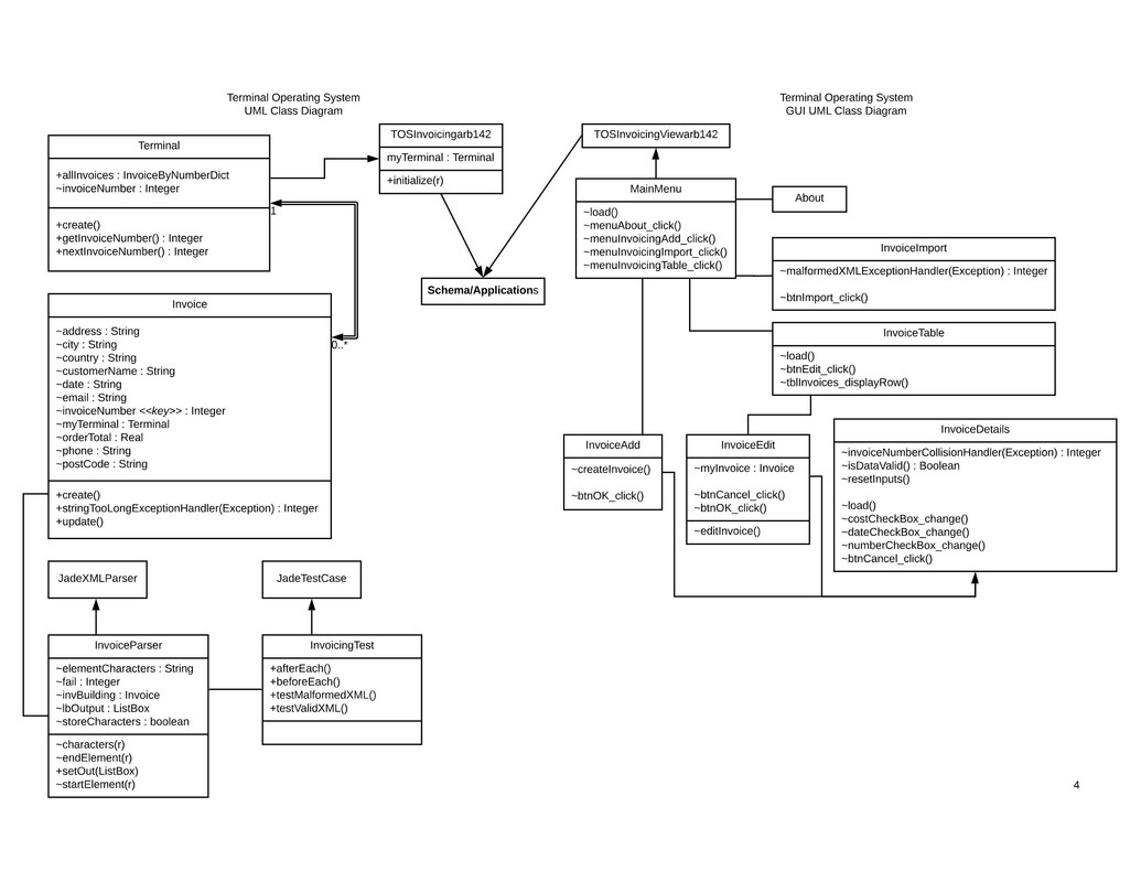
A basic prototype implementation of the invoicing subdomain of JADE's Terminal Operating System, used in ports around New Zealand and the World to manage cargo. Written in JADE.
Final Report
XML Test data was generated with Mockaroo.
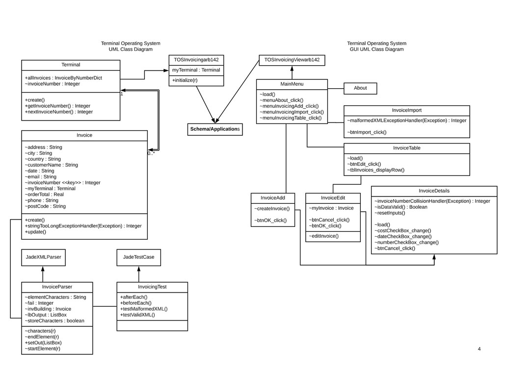
- Import invoices from XML file format.
- Display of invoices in tabular format.
- Modification and creation of invoice data.
- Allocation of objects into containment hierarchies.
- Error and exception logging to an external file.


