Fix store iterator deadlock under high load#567
Merged
Conversation
|
BrandonWeng
approved these changes
Feb 16, 2023
philipsu522
approved these changes
Feb 16, 2023
masih
pushed a commit
that referenced
this pull request
Sep 29, 2025
## Describe your changes and provide context When we export the private keys, an extra prefix `e1b0f79b20` is being prepended to all of the keys e.g: ``` seid keys export ta9 --unarmored-hex --unsafe WARNING: The private key will be exported as an unarmored hexadecimal string. USE AT YOUR OWN RISK. Continue? [y/N]: y e1b0f79b20ae7f662971f762e3d594f03a5386c440023e04899a4fe155622301245d0b64ce ``` This change removes some of the older marshalling, that is responsible for the extra prefix. ## Testing performed to validate your change - unit tests - local seid
masih
pushed a commit
that referenced
this pull request
Sep 30, 2025
## Describe your changes and provide context When we export the private keys, an extra prefix `e1b0f79b20` is being prepended to all of the keys e.g: ``` seid keys export ta9 --unarmored-hex --unsafe WARNING: The private key will be exported as an unarmored hexadecimal string. USE AT YOUR OWN RISK. Continue? [y/N]: y e1b0f79b20ae7f662971f762e3d594f03a5386c440023e04899a4fe155622301245d0b64ce ``` This change removes some of the older marshalling, that is responsible for the extra prefix. ## Testing performed to validate your change - unit tests - local seid
This file contains hidden or bidirectional Unicode text that may be interpreted or compiled differently than what appears below. To review, open the file in an editor that reveals hidden Unicode characters.
Learn more about bidirectional Unicode characters
Sign up for free
to join this conversation on GitHub.
Already have an account?
Sign in to comment
Add this suggestion to a batch that can be applied as a single commit.This suggestion is invalid because no changes were made to the code.Suggestions cannot be applied while the pull request is closed.Suggestions cannot be applied while viewing a subset of changes.Only one suggestion per line can be applied in a batch.Add this suggestion to a batch that can be applied as a single commit.Applying suggestions on deleted lines is not supported.You must change the existing code in this line in order to create a valid suggestion.Outdated suggestions cannot be applied.This suggestion has been applied or marked resolved.Suggestions cannot be applied from pending reviews.Suggestions cannot be applied on multi-line comments.Suggestions cannot be applied while the pull request is queued to merge.Suggestion cannot be applied right now. Please check back later.
Describe your changes and provide context
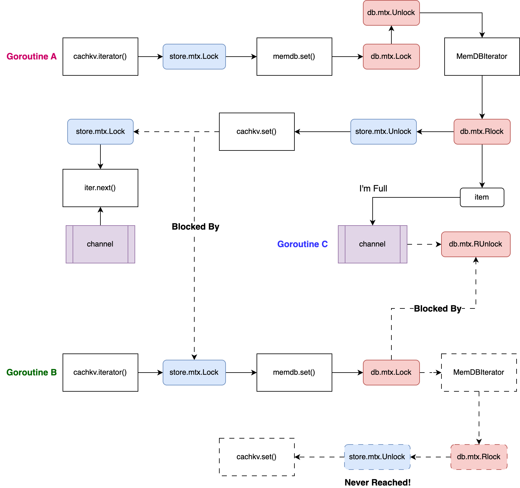
Cherry Pick tony's patch for the deadlock issue.
From Tony:
Deadlock Cycle:

Testing performed to validate your change
Going to test in loadtest