Skip to content

Conversation

@plbossart
Copy link
Member

@plbossart plbossart commented Aug 6, 2021

This PR splits the headphone pipeline in two parts (host and dai-mixer) and adds a deep-buffer path.

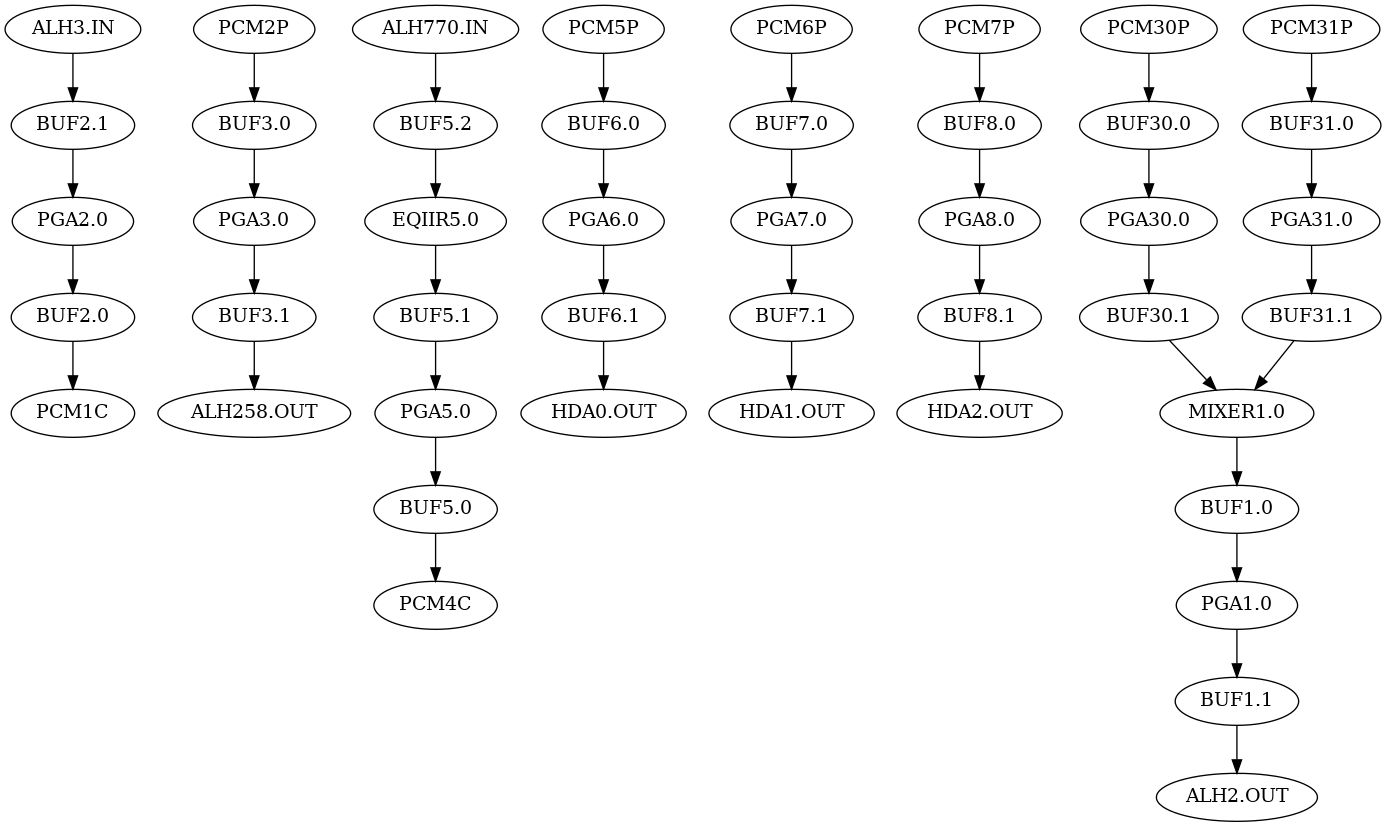
Edit: this works fine now that I used pipeline indices larger for the FEs than the BE. Thanks @ranj063 for the hint. The topology now looks like this:

sof-cml-rt711-rt1308-mono-rt715

@plbossart plbossart requested a review from ranj063 August 6, 2021 21:25
@plbossart plbossart force-pushed the sdw/add-headset-deep-buffer branch from defa9f5 to 7226163 Compare August 6, 2021 22:23
@plbossart plbossart marked this pull request as ready for review August 6, 2021 22:25
@plbossart plbossart force-pushed the sdw/add-headset-deep-buffer branch from 7226163 to 7e5b1f7 Compare August 10, 2021 20:30
@lgirdwood
Copy link
Member

SOFCI TEST

@lgirdwood
Copy link
Member

@plbossart some failures on TGL, retesting to rule out CI.

@plbossart
Copy link
Member Author

Oh man, it looks like this exposes a real bad kernel bug

https://sof-ci.sh.intel.com/#/result/planresultdetail/5800?model=CML_RVP_SDW&testcase=multiple-pause-resume-5

[  622.335069] kernel: sdw_enable_stream: subdevice #0-Playback: inconsistent state state 3
[  622.335074] kernel:  SDW1-Playback: sdw_trigger trigger 1 failed: -22
[  622.335077] kernel:  SDW1-Playback: ASoC: error at soc_link_trigger on SDW1-Playback: -22
[  622.336343] kernel:  Jack Out DeepBuffer: ASoC: dpcm_be_dai_trigger() failed at SDW1-Playback (-22)
[  622.336346] kernel:  Jack Out DeepBuffer: ASoC: trigger FE cmd: 1 failed: -22
[  622.336347] kernel: sdw_disable_stream: subdevice #0-Playback: inconsistent state state 4
[  622.336351] kernel:  SDW1-Playback: sdw_trigger trigger 3 failed: -22
[  622.336353] kernel:  SDW1-Playback: ASoC: error at soc_link_trigger on SDW1-Playback: -22
[  622.336356] kernel:  Jack Out: ASoC: dpcm_be_dai_trigger() failed at SDW1-Playback (-22)
[  622.336358] kernel:  Jack Out: ASoC: trigger FE cmd: 3 failed: -22
[  622.943300] kernel: sdw_disable_stream: subdevice #0-Playback: inconsistent state state 4
[  622.943327] kernel:  SDW1-Playback: sdw_trigger trigger 3 failed: -22
[  622.943342] kernel:  SDW1-Playback: ASoC: error at soc_link_trigger on SDW1-Playback: -22
[  622.943354] kernel:  Jack Out: ASoC: dpcm_be_dai_trigger() failed at SDW1-Playback (-22)
[  622.943364] kernel:  Jack Out: ASoC: trigger FE cmd: 3 failed: -22
[  622.943886] kernel: sdw_disable_stream: subdevice #0-Playback: inconsistent state state 4
[  622.943901] kernel:  SDW1-Playback: sdw_trigger trigger 3 failed: -22
[  622.943912] kernel:  SDW1-Playback: ASoC: error at soc_link_trigger on SDW1-Playback: -22
[  622.943923] kernel:  Jack Out: ASoC: dpcm_be_dai_trigger() failed at SDW1-Playback (-22)
[  622.943933] kernel:  Jack Out: ASoC: trigger FE cmd: 3 failed: -22
[  623.551438] kernel: sdw_disable_stream: subdevice #0-Playback: inconsistent state state 4
[  623.551466] kernel:  SDW1-Playback: sdw_trigger trigger 3 failed: -22
[  623.551480] kernel:  SDW1-Playback: ASoC: error at soc_link_trigger on SDW1-Playback: -22
[  623.551491] kernel:  Jack Out: ASoC: dpcm_be_dai_trigger() failed at SDW1-Playback (-22)
[  623.551501] kernel:  Jack Out: ASoC: trigger FE cmd: 3 failed: -22
[  623.552131] kernel: sdw_disable_stream: subdevice #0-Playback: inconsistent state state 4
[  623.552151] kernel:  SDW1-Playback: sdw_trigger trigger 3 failed: -22
[  623.552164] kernel:  SDW1-Playback: ASoC: error at soc_link_trigger on SDW1-Playback: -22
[  623.552175] kernel:  Jack Out: ASoC: dpcm_be_dai_trigger() failed at SDW1-Playback (-22)
[  623.552185] kernel:  Jack Out: ASoC: trigger FE cmd: 3 failed: -22
[  623.956355] kernel: sdw_disable_stream: subdevice #0-Playback: inconsistent state state 4
[  623.956381] kernel:  SDW1-Playback: sdw_trigger trigger 0 failed: -22
[  623.956394] kernel:  SDW1-Playback: ASoC: error at soc_link_trigger on SDW1-Playback: -22
[  623.956405] kernel:  Jack Out: ASoC: dpcm_be_dai_trigger() failed at SDW1-Playback (-22)
[  623.956415] kernel:  Jack Out: ASoC: trigger FE cmd: 0 failed: -22

@bardliao @RanderWang FYI

@plbossart
Copy link
Member Author

I can reproduce the issue on CML SKU 09C6

TPLG=/lib/firmware/intel/sof-tplg/sof-cml-rt711-rt1308-mono-rt715.tplg  ~/sof-test/test-case/multiple-pause-resume.sh -r 5
[  325.564658] kernel: sdw_enable_stream: subdevice #0-Playback: inconsistent state state 3

Also failure on

TPLG=/lib/firmware/intel/sof-tplg/sof-cml-rt711-rt1308-mono-rt715.tplg  ~/sof-test/test-case/multiple-pipeline.sh -f p
2021-08-12 23:42:32 UTC [INFO] Testing: Jack Out [hw:0,0]
2021-08-12 23:42:32 UTC [COMMAND] aplay   -D hw:0,0 -c 2 -r 48000 -f S16_LE /dev/zero -q
2021-08-12 23:42:32 UTC [INFO] Testing: Jack Out DeepBuffer [hw:0,31]
2021-08-12 23:42:32 UTC [COMMAND] aplay   -D hw:0,31 -c 2 -r 48000 -f S16_LE /dev/zero -q
2021-08-12 23:42:32 UTC [INFO] Testing: Speaker [hw:0,2]
2021-08-12 23:42:32 UTC [COMMAND] aplay   -D hw:0,2 -c 2 -r 48000 -f S16_LE /dev/zero -q
2021-08-12 23:42:32 UTC [INFO] Testing: HDMI 1 [hw:0,5]
2021-08-12 23:42:32 UTC [INFO] wait 0.5s for aplay_opts()
2021-08-12 23:42:32 UTC [COMMAND] aplay   -D hw:0,5 -c 2 -r 48000 -f S16_LE /dev/zero -q
2021-08-12 23:42:32 UTC [INFO] checking pipeline status
2021-08-12 23:42:32 UTC [INFO] Letting playback/capture run for 5s
aplay: pcm_write:2086: write error: Input/output error
aplay: pcm_write:2086: write error: Input/output error
2021-08-12 23:42:37 UTC [INFO] checking pipeline status again
2021-08-12 23:42:37 UTC [ERROR] Running process count is 2, but 4 is expected

@plbossart
Copy link
Member Author

It looks like the BE dailink is triggered twice

SDW_STREAM_ENABLED = 3,
kernel: sdw_enable_stream: subdevice #0-Playback: inconsistent state state 3

This means the dailink/stream is already triggered/enabled and we try to trigger it again?

@plbossart
Copy link
Member Author

with this diff

diff --git a/sound/soc/intel/boards/sof_sdw.c b/sound/soc/intel/boards/sof_sdw.c
index dde94e256a5b..e7835047e1b8 100644
--- a/sound/soc/intel/boards/sof_sdw.c
+++ b/sound/soc/intel/boards/sof_sdw.c
@@ -312,12 +312,14 @@ int sdw_trigger(struct snd_pcm_substream *substream, int cmd)
        case SNDRV_PCM_TRIGGER_START:
        case SNDRV_PCM_TRIGGER_PAUSE_RELEASE:
        case SNDRV_PCM_TRIGGER_RESUME:
+               dev_err(rtd->dev, "enabling stream for DAI %s", dai->name);
                ret = sdw_enable_stream(sdw_stream);
                break;
 
        case SNDRV_PCM_TRIGGER_PAUSE_PUSH:
        case SNDRV_PCM_TRIGGER_SUSPEND:
        case SNDRV_PCM_TRIGGER_STOP:
+               dev_err(rtd->dev, "disabling stream for DAI %s", dai->name);
                ret = sdw_disable_stream(sdw_stream);
                break;
        default:

the result is confirmed: something's not correct with a mixer topology.

[   38.655432] kernel:  SDW0-Playback: enabling stream for DAI SDW0 Pin2
[   38.655675] kernel:  SDW0-Playback: enabling stream for DAI SDW0 Pin2
[   38.656435] kernel: sdw_enable_stream: subdevice #0-Playback: inconsistent state state 3

@bardliao I am running out of time for today, any idea why this might be happening?

@lgirdwood
Copy link
Member

@plbossart @bardliao could there be a duplicate path in the topology that causes triggering twice ? or two different widgets that use the same DAI ?

@bardliao
Copy link
Collaborator

@plbossart @bardliao could there be a duplicate path in the topology that causes triggering twice ? or two different widgets that use the same DAI ?

Yes, I am also thinking are there two different widgets that use the same DAI. I am trying to figure it out.

@bardliao
Copy link
Collaborator

@plbossart It looks like a timing issue.
Both PCM 0 and 31 use DAI SDW1 Pin2, I can't reproduce it if I run aplay -D hw:0,0 and -D hw:0,31 manually.
But it is very easy to reproduce it if I run the test.txt script.
Ideally sdw_trigger will not be triggered again when the second pcm is opened.
But look like sdw_trigger will be triggered again if the second pcm is opening when the first pcm is not marked as opened yet.
Note that the first and second pcm here should use the same BE dai.
I don't know the mechanism yet, but my intuition tell me that the above inference is true.

@bardliao
Copy link
Collaborator

@plbossart It looks like a timing issue.
Both PCM 0 and 31 use DAI SDW1 Pin2, I can't reproduce it if I run aplay -D hw:0,0 and -D hw:0,31 manually.
But it is very easy to reproduce it if I run the test.txt script.
Ideally sdw_trigger will not be triggered again when the second pcm is opened.
But look like sdw_trigger will be triggered again if the second pcm is opening when the first pcm is not marked as opened yet.
Note that the first and second pcm here should use the same BE dai.
I don't know the mechanism yet, but my intuition tell me that the above inference is true.

@plbossart See dpcm_be_dai_trigger
be->dpcm[stream].state will be set to SND_SOC_DPCM_STATE_START after soc_pcm_trigger(be_substream, cmd); is done. L2027
So the issue happens when the 2nd PCM is starting during soc_pcm_trigger(be_substream, cmd); is running.

@plbossart
Copy link
Member Author

@plbossart It looks like a timing issue.
Both PCM 0 and 31 use DAI SDW1 Pin2, I can't reproduce it if I run aplay -D hw:0,0 and -D hw:0,31 manually.
But it is very easy to reproduce it if I run the test.txt script.
Ideally sdw_trigger will not be triggered again when the second pcm is opened.
But look like sdw_trigger will be triggered again if the second pcm is opening when the first pcm is not marked as opened yet.
Note that the first and second pcm here should use the same BE dai.
I don't know the mechanism yet, but my intuition tell me that the above inference is true.

@plbossart See dpcm_be_dai_trigger
be->dpcm[stream].state will be set to SND_SOC_DPCM_STATE_START after soc_pcm_trigger(be_substream, cmd); is done. L2027
So the issue happens when the 2nd PCM is starting during soc_pcm_trigger(be_substream, cmd); is running.

Phew, this doesn't look good, are we missing a mutex somewhere then?

plbossart added a commit to plbossart/sound that referenced this pull request Aug 13, 2021
The stream management currently flags an 'inconsistent state' error
when a change is requested multiple times. This was added on purpose
to identify programming mistakes.

This is however imcompatible with the current ASoC-DPCM
implementation. There is currently no mutual exclusion in
dpcm_be_dai_trigger(), and if two FEs connected to the same BE are
started concurrently the state management the BE may be triggered
twice. The following code shows the state can be tested before being
updated:

case SNDRV_PCM_TRIGGER_START:
	if ((be->dpcm[stream].state != SND_SOC_DPCM_STATE_PREPARE) &&
	    (be->dpcm[stream].state != SND_SOC_DPCM_STATE_STOP) &&
	    (be->dpcm[stream].state != SND_SOC_DPCM_STATE_PAUSED))
		continue;

	ret = soc_pcm_trigger(be_substream, cmd);
	if (ret)
		goto end;
	be->dpcm[stream].state = SND_SOC_DPCM_STATE_START;

This patch suggests allowing the stream functions to be idempotent,
i.e. they can be called multiple times.

Note that the prepare case was already handling multiple calls, this
was added in commit c32464c ("soundwire: stream: only prepare
stream when it is configured.")

FIXME: is this the right fix? Seem like DPCM should not trigger the
same BE twice!

BugLink: thesofproject/sof#4611
Signed-off-by: Pierre-Louis Bossart <pierre-louis.bossart@linux.intel.com>
@RanderWang
Copy link
Collaborator

@plbossart It looks like a timing issue.
Both PCM 0 and 31 use DAI SDW1 Pin2, I can't reproduce it if I run aplay -D hw:0,0 and -D hw:0,31 manually.
But it is very easy to reproduce it if I run the test.txt script.
Ideally sdw_trigger will not be triggered again when the second pcm is opened.
But look like sdw_trigger will be triggered again if the second pcm is opening when the first pcm is not marked as opened yet.
Note that the first and second pcm here should use the same BE dai.
I don't know the mechanism yet, but my intuition tell me that the above inference is true.

@plbossart See dpcm_be_dai_trigger
be->dpcm[stream].state will be set to SND_SOC_DPCM_STATE_START after soc_pcm_trigger(be_substream, cmd); is done. L2027
So the issue happens when the 2nd PCM is starting during soc_pcm_trigger(be_substream, cmd); is running.

Phew, this doesn't look good, are we missing a mutex somewhere then?

@ranj063 for dynamic pipeline https://github.com/thesofproject/linux/blob/topic/sof-dev/sound/soc/sof/sof-audio.c#L180, do we need to protect this use_count ? this can result such issue.

@lgirdwood lgirdwood added this to the v2.2 milestone Apr 21, 2022
marc-hb added a commit to marc-hb/sof that referenced this pull request Apr 22, 2022
See thesofproject#4611 for more background.

Signed-off-by: Marc Herbert <marc.herbert@intel.com>
marc-hb added a commit to marc-hb/sof that referenced this pull request Apr 22, 2022
STOP copying all files
 from dir: sof/tools/build_tools/topology/topology2/cavs/
 to dir:   sof/tools/build_tools/topology/

The original plan discussed in the reviews of commit c0bee42
("topology: prepare for Topology2.0") and commit 308a24a
("topology2: Add build support") and more recently
mentioned in thesofproject#4611 was to overwrite in place some v1 topologies with
newer v2 topologies in order to "force" users to upgrade without them
realizing it. This original plan is now being abandoned. v2 topologies
will never overwrite v1 topologies and if ever then certainly not "en
masse". Moreover, v2 topologies will be placed in a new /lib/firmware/
subdirectory. So, partial revert the aforementioned commits. More
specifically. stop installing v2 topologies into the same directory as
v1 topologies.

Note there had never been any actual overwrite of any v1 topology yet
because there had never been any v2 topology of the same name.

At this point in time this gets rid of the following copies:

tools/build_tools/topology: abi.conf
tools/build_tools/topology: cavs-mixin-mixout-hda-2ch-cnl.conf
tools/build_tools/topology: cavs-mixin-mixout-hda-2ch-cnl.tplg
tools/build_tools/topology: cavs-mixin-mixout-hda-2ch-tgl.conf
tools/build_tools/topology: cavs-mixin-mixout-hda-2ch-tgl.tplg
tools/build_tools/topology: cavs-mixin-mixout-hda-4ch-cnl.conf
tools/build_tools/topology: cavs-mixin-mixout-hda-4ch-cnl.tplg
tools/build_tools/topology: cavs-mixin-mixout-hda-4ch-tgl.conf
tools/build_tools/topology: cavs-mixin-mixout-hda-4ch-tgl.tplg
tools/build_tools/topology: cavs-mixin-mixout-hda.conf
tools/build_tools/topology: cavs-mixin-mixout-hda.tplg
tools/build_tools/topology: cavs-passthrough-hdmi.conf
tools/build_tools/topology: cavs-passthrough-hdmi.tplg
tools/build_tools/topology: cavs-sdw.conf
tools/build_tools/topology: cavs-sdw.tplg
tools/build_tools/topology: cavs-tgl-nocodec.conf
tools/build_tools/topology: cavs-tgl-nocodec.tplg
tools/build_tools/topology: nhlt-ace-mtl-nocodec.bin
tools/build_tools/topology: nhlt.bin
tools/build_tools/topology: nhlt-cavs-tgl-nocodec.bin
tools/build_tools/topology: sof-mtl-nocodec.conf
tools/build_tools/topology: sof-mtl-nocodec.tplg

From an "installer/" and sof-bin release perspective, this removes the
following topology that was just added by commit
ba26eef ("topology2: cavs-nocodec: Add support for MTL nocodec
topology"). Installing v2 topologies into a new /lib/firmware/
subdirectory has not been implemented yet.

No other change besides dropping these copies, everything else is the
same.

Signed-off-by: Marc Herbert <marc.herbert@intel.com>
@plbossart plbossart force-pushed the sdw/add-headset-deep-buffer branch from b02ac91 to bfc800d Compare April 22, 2022 15:00
@plbossart
Copy link
Member Author

@marc-hb I added your change and bumped the version required to 5.19, turns out we were missing patches that were only sent upstream in this cycle.

@lgirdwood this should be good to go if Marc approves.

@plbossart plbossart requested a review from marc-hb April 22, 2022 15:02
Copy link
Collaborator

@marc-hb marc-hb left a comment

Choose a reason for hiding this comment

The reason will be displayed to describe this comment to others. Learn more.

The CMake logic looks good to me now (but that's not the important bit)

@marc-hb
Copy link
Collaborator

marc-hb commented Apr 22, 2022

The failures in https://sof-ci.01.org/sofpr/PR4611/build88/devicetest/ seem topology-related, so that's worrying.

@plbossart
Copy link
Member Author

looks like a git rebase issue, this makes no sense.

PCM_PLAYBACK_ADD(HDA Analog Deep Buffer, 31, PIPELINE_PCM_31)
ifdef(`DEEP_BUFFER',
`
PCM_DUPLEX_ADD(HDA Digital, 1, PIPELINE_PCM_3, PIPELINE_PCM_4)
'
)

We don't support this topology in production and it's not clear if
it's even maintained, move to development.

Signed-off-by: Pierre-Louis Bossart <pierre-louis.bossart@linux.intel.com>
Use SoundWire convention with deep-buffer using device 31.

Signed-off-by: Pierre-Louis Bossart <pierre-louis.bossart@linux.intel.com>
We don't want to release these topologies to world+dog due to
dependencies on kernel version, so let's make the deep-buffer
optional. The next patch will enable these topologies in the
development/ directory.

Signed-off-by: Pierre-Louis Bossart <pierre-louis.bossart@linux.intel.com>
…pologies

This patch duplicates the configuration at the higher level and adds
the "DEEP_BUFFER" definition. The topologies are generated in the
kernel_dependent/v5.19 directory and shall only be used by
distro/users when their kernel is based on 5.19-rc1 or later. If these
topologies are used with an older kernel, the ASoC DPCM state machine
issues will result in broken audio. We have no ability to detect a
dependency on kernel to load a topology.

This is not very elegant and will require changes in two places, but I
don't see a better solution with M4.

Signed-off-by: Pierre-Louis Bossart <pierre-louis.bossart@linux.intel.com>
For some reason the topologies are in separate blocks, regroup them.

No functionality change.

Signed-off-by: Pierre-Louis Bossart <pierre-louis.bossart@linux.intel.com>
Before we enable the headset deep-buffer solution, we want to extract
the NOJACK topologies where the headset deep-buffer would be an
oxymoron.

Signed-off-by: Pierre-Louis Bossart <pierre-louis.bossart@linux.intel.com>
Deep buffer is device 31 by convention

Signed-off-by: Pierre-Louis Bossart <pierre-louis.bossart@linux.intel.com>
We don't want to release these topologies to world+dog due to
dependencies on kernel version, so let's make the deep-buffer
optional. The next patch will enable these topologies in the
development/ directory.

Signed-off-by: Pierre-Louis Bossart <pierre-louis.bossart@linux.intel.com>
…t topologies

This patch duplicates the configuration at the higher level and adds
the "HEADSET_DEEP_BUFFER" definition.

This is not very elegant and will require changes in two places, but I
don't see a better solution with M4.

Signed-off-by: Pierre-Louis Bossart <pierre-louis.bossart@linux.intel.com>
@plbossart plbossart force-pushed the sdw/add-headset-deep-buffer branch from bfc800d to 05109c7 Compare April 22, 2022 20:04
@plbossart
Copy link
Member Author

looks like a git rebase issue, this makes no sense.

PCM_PLAYBACK_ADD(HDA Analog Deep Buffer, 31, PIPELINE_PCM_31)
ifdef(`DEEP_BUFFER',
`
PCM_DUPLEX_ADD(HDA Digital, 1, PIPELINE_PCM_3, PIPELINE_PCM_4)
'
)

Corrected that blatant mistake - collision between two PRs. Tested on UpExtreme w/ and w/o deep-buffer

@marc-hb
Copy link
Collaborator

marc-hb commented Apr 22, 2022

https://sof-ci.01.org/sofpr/PR4611/build90/devicetest/ has 2 instances of #5352, one rtcwake timeout, one BYT crash and one device not available. Routine.

lgirdwood pushed a commit that referenced this pull request Apr 25, 2022
See #4611 for more background.

Signed-off-by: Marc Herbert <marc.herbert@intel.com>
lgirdwood pushed a commit that referenced this pull request Apr 25, 2022
STOP copying all files
 from dir: sof/tools/build_tools/topology/topology2/cavs/
 to dir:   sof/tools/build_tools/topology/

The original plan discussed in the reviews of commit c0bee42
("topology: prepare for Topology2.0") and commit 308a24a
("topology2: Add build support") and more recently
mentioned in #4611 was to overwrite in place some v1 topologies with
newer v2 topologies in order to "force" users to upgrade without them
realizing it. This original plan is now being abandoned. v2 topologies
will never overwrite v1 topologies and if ever then certainly not "en
masse". Moreover, v2 topologies will be placed in a new /lib/firmware/
subdirectory. So, partial revert the aforementioned commits. More
specifically. stop installing v2 topologies into the same directory as
v1 topologies.

Note there had never been any actual overwrite of any v1 topology yet
because there had never been any v2 topology of the same name.

At this point in time this gets rid of the following copies:

tools/build_tools/topology: abi.conf
tools/build_tools/topology: cavs-mixin-mixout-hda-2ch-cnl.conf
tools/build_tools/topology: cavs-mixin-mixout-hda-2ch-cnl.tplg
tools/build_tools/topology: cavs-mixin-mixout-hda-2ch-tgl.conf
tools/build_tools/topology: cavs-mixin-mixout-hda-2ch-tgl.tplg
tools/build_tools/topology: cavs-mixin-mixout-hda-4ch-cnl.conf
tools/build_tools/topology: cavs-mixin-mixout-hda-4ch-cnl.tplg
tools/build_tools/topology: cavs-mixin-mixout-hda-4ch-tgl.conf
tools/build_tools/topology: cavs-mixin-mixout-hda-4ch-tgl.tplg
tools/build_tools/topology: cavs-mixin-mixout-hda.conf
tools/build_tools/topology: cavs-mixin-mixout-hda.tplg
tools/build_tools/topology: cavs-passthrough-hdmi.conf
tools/build_tools/topology: cavs-passthrough-hdmi.tplg
tools/build_tools/topology: cavs-sdw.conf
tools/build_tools/topology: cavs-sdw.tplg
tools/build_tools/topology: cavs-tgl-nocodec.conf
tools/build_tools/topology: cavs-tgl-nocodec.tplg
tools/build_tools/topology: nhlt-ace-mtl-nocodec.bin
tools/build_tools/topology: nhlt.bin
tools/build_tools/topology: nhlt-cavs-tgl-nocodec.bin
tools/build_tools/topology: sof-mtl-nocodec.conf
tools/build_tools/topology: sof-mtl-nocodec.tplg

From an "installer/" and sof-bin release perspective, this removes the
following topology that was just added by commit
ba26eef ("topology2: cavs-nocodec: Add support for MTL nocodec
topology"). Installing v2 topologies into a new /lib/firmware/
subdirectory has not been implemented yet.

No other change besides dropping these copies, everything else is the
same.

Signed-off-by: Marc Herbert <marc.herbert@intel.com>
@lgirdwood lgirdwood merged commit d380674 into thesofproject:main Apr 25, 2022
Sign up for free to join this conversation on GitHub. Already have an account? Sign in to comment

Labels

None yet

Projects

None yet

Development

Successfully merging this pull request may close these issues.

6 participants