Rationale
Why should this feature exist?
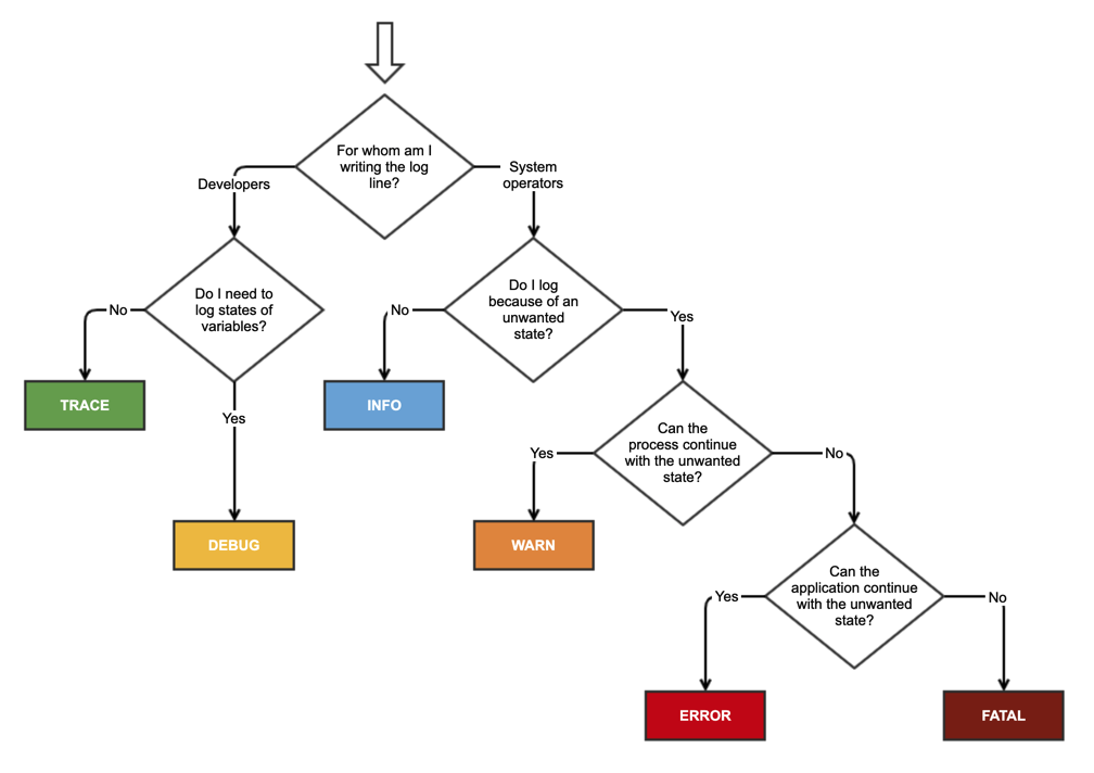
Logging levels distinguish various log events from each other. They are used for filtering important information about your system’s state and reducing information noise or alert fatigue. It is essential to realize that the logging event level is the key to this process. Setting a specific log level in the logging framework ensures less important logging levels can be reasonably ignored.
It is crucial to choose the right logging level when developing an application. This is beneficial to everyone using logs when searching for problems, creating alerts, troubleshooting, or regularly checking the application.
During coding, it may not seem like an important thing to consider. Yet, it is still essential to ease information search, alerting, and filtering when handling vast log messages that the systems produce. To make your logs more useful, ensure that you choose the right logging levels.
Implementation
Do you have ideas regarding the implementation of this feature?

Are you willing to implement this feature?
This is an ongoing improvement.
Related PRs
Rationale
Why should this feature exist?
Logging levels distinguish various log events from each other. They are used for filtering important information about your system’s state and reducing information noise or alert fatigue. It is essential to realize that the logging event level is the key to this process. Setting a specific log level in the logging framework ensures less important logging levels can be reasonably ignored.
It is crucial to choose the right logging level when developing an application. This is beneficial to everyone using logs when searching for problems, creating alerts, troubleshooting, or regularly checking the application.
During coding, it may not seem like an important thing to consider. Yet, it is still essential to ease information search, alerting, and filtering when handling vast log messages that the systems produce. To make your logs more useful, ensure that you choose the right logging levels.
Implementation
Do you have ideas regarding the implementation of this feature?
Are you willing to implement this feature?
This is an ongoing improvement.
Related PRs